语言
英文
中文
首页
关于我们
产品中心
智能电容器系列
有源滤波模块(APF)
静止无功发生器(SVG)
低压控制器
电抗器
投切开关
高压动态无功功率补偿装置
高端智能电容器
电力电容器
低电压治理(AVR)
多功能仪表
新闻中心
联系我们
合作伙伴
网上商城
淘宝
1688
小程序
首页
关于我们
产品中心
智能电容器系列
有源滤波模块(APF)
静止无功发生器(SVG)
低压控制器
电抗器
投切开关
高压动态无功功率补偿装置
高端智能电容器
电力电容器
低电压治理(AVR)
多功能仪表
新闻中心
联系我们
合作伙伴
产品中心
智能电容器系列
有源滤波模块(APF)
静止无功发生器(SVG)
低压控制器
电抗器
投切开关
高压动态无功功率补偿装置
高端智能电容器
电力电容器
低电压治理(AVR)
多功能仪表
网上商城
淘宝
1688
小程序
语言
英文
中文
NEW
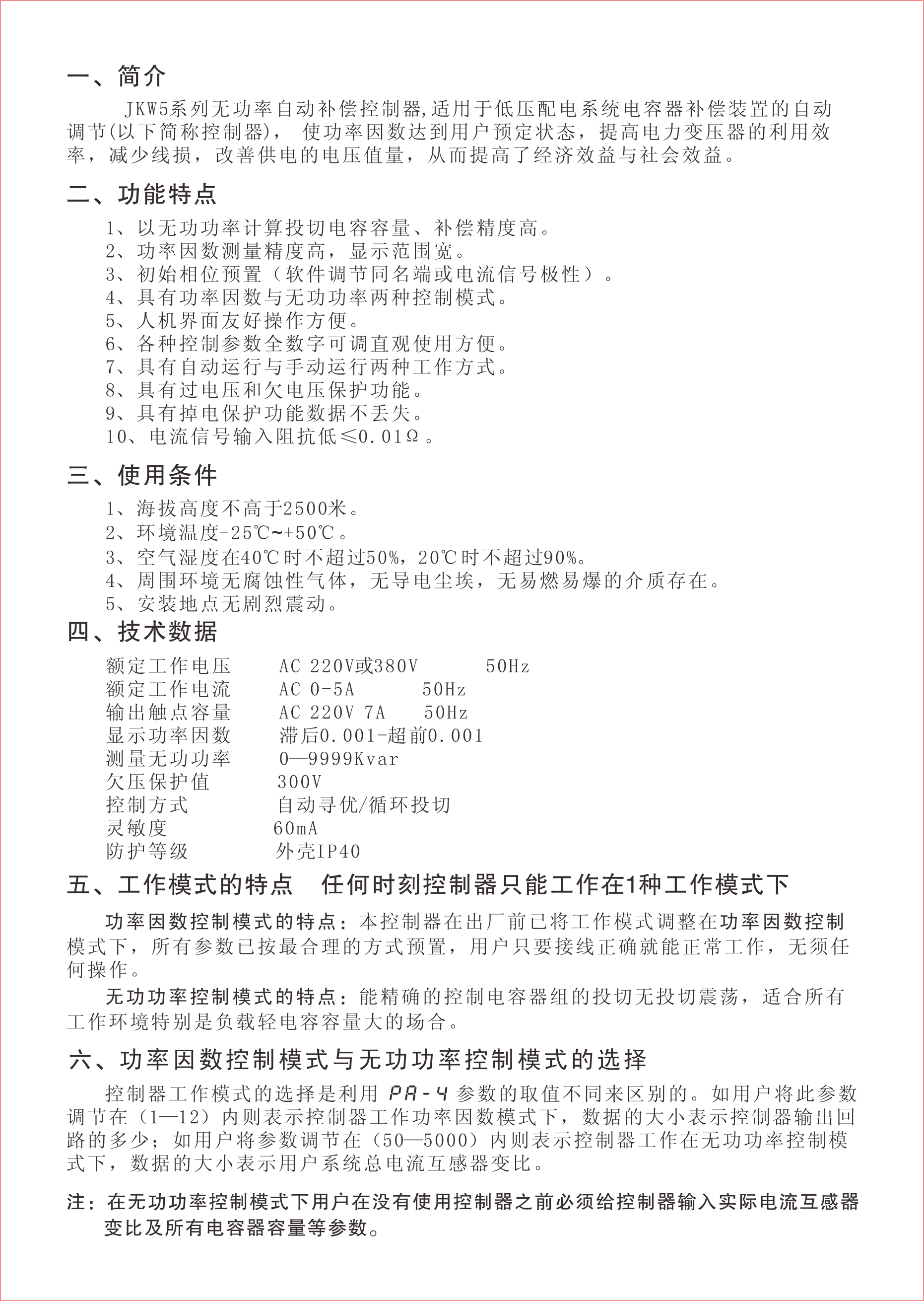
无功控制器JKW5C-12
返回
产品信息
关于我们
企业介绍
产品中心
智能电容器系列
有源滤波模块(APF)
静止无功发生器(SVG)
低压控制器
电抗器
投切开关
高压动态无功功率补偿装置
高端智能电容器
电力电容器
低电压治理(AVR)
多功能仪表
新闻中心
公司新闻
联系我们
联系方式
合作伙伴
网上商城
请咨询我们:
0571-85291717
hzrpkj@126.com
服务热线:0571-85291717 手机:18606678023 地址:浙江省杭州市西湖区振华路298号西港发展中路3幢B单元1404室
Copyright © 2019 杭州瑞湃科技有限公司
All Rights Reserved
备案号:浙ICP备14016786号